又有公募总经理卸任。
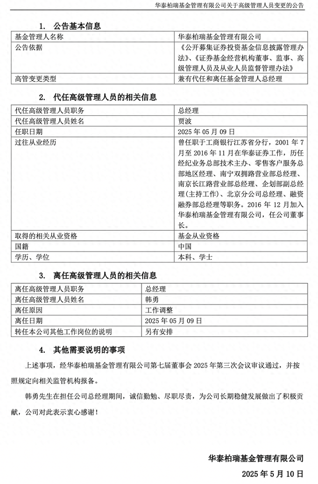
5月9日晚间,华泰柏瑞基金管理有限公司(简称“华泰柏瑞基金”)发布公告称,韩勇因工作调整卸任公司总经理职位。在总经理空缺期间,暂由董事长贾波代行总经理职务,任职日期为2025年5月9日。
据公告中披露的个人过往从业经历,贾波,学士学位,曾任职于工商银行江苏省分行,2001年7月至2016年11月在华泰证券工作,历任经纪业务总部技术主办、零售客户服务总部地区经理、南宁双拥路营业部总经理、南京长江路营业部总经理、企划部副总经理(主持工作)、北京分公司总经理、融资融券部总经理等职务。他于2016年12月加入华泰柏瑞基金,任公司董事长,任职时长至今已超8年。

公告内容显示,此次调整后,韩勇将在华泰柏瑞基金其他岗位上继续为公司服务。韩勇自2011年10月起,便加入华泰柏瑞基金任总经理,任职时长已超13年。华泰柏瑞基金在公告中衷心感谢了这位资管老将在任期间为公司长期发展作出的突出贡献。
据公开资料,韩勇先后在中国人民大学、中国人民银行总行研究生部、北京大学学习,分别获经济学学士、金融学硕士和经济学博士学位,美国杜克大学访问学者。在加入华泰柏瑞基金前,他曾在君安证券有限公司和华夏证券有限公司从事投资银行工作;在中国证券监督管理委员会从事监管工作,历任副主任科员、主任科员、副处长、处长。2007年7月至2011年9月任华安基金管理有限公司副总经理。自2011年10月起,韩勇加入华泰柏瑞基金任总经理。
华泰柏瑞基金表示,韩勇在任期间,推动公司管理规模实现了跨越式的进步,并在建设指数投资品牌、推进业务多元发展、持续完善制度体系进而提升公司治理效能等方面发挥了重要的作用,为公司的长期持续发展打下坚实基础。
官网资料显示,华泰柏瑞基金是一家中外合资基金管理公司,公司股东为华泰证券股份有限公司、柏瑞投资有限责任公司、苏州新区高新技术产业股份有限公司。华泰柏瑞基金于2004年11月18日正式成立,现注册资本人民币2亿元,总部位于上海,下设北京和深圳分公司。公司经营范围包括基金管理业务、发起设立基金及中国证监会批准的其他业务。
据Wind数据,韩勇任职期间,华泰柏瑞基金的管理规模从2011年10月时的140多亿元开始飞速增长,于2024年9月末达到峰值,为6777.48亿元;截至2025年3月31日,华泰柏瑞基金在管规模达6162.59亿元,在所有公募基金中排名第18位。其中,ETF基金规模高达4531.90亿元,占比高达73.54%;债券型基金、混合型基金规模分别为524.81亿元、438.58亿元。
根据华泰证券年报及沪深交易所数据,截至2024年底,华泰柏瑞旗下管理资产规模合计6882.08亿元,旗下旗舰产品沪深 300ETF规模接近3600亿元,在境内ETF中规模居首。
华泰证券年报数据显示,华泰柏瑞基金2024年实现营业收入23.13亿元,同比增加31.69%,净利润达到了7.30亿元,同比增加45.53%。
另据2024年基金年报和分红公告,华泰柏瑞旗下产品在2024年合计为持有人赚取729亿元的基金利润,单年度合计分红总额达到47亿元,均刷新公司成立以来新高。

从行业整体情况来看,今年来公募基金高管的变动保持活跃态势。澎湃新闻记者据Wind数据统计,截至2025年5月8日,年内已有11家公募变更了董事长,其中包括易方达基金、国海富兰克林基金、兴银基金、天治基金、海富通基金等;另有16家变更了总经理,其中包括易方达基金、贝莱德基金、光大保德信基金、江信基金、新华基金等。
澎湃新闻记者 丁欣晴



发表评论
2025-05-10 22:21:57回复
2025-05-10 21:42:47回复
2025-05-10 18:42:20回复
2025-05-10 21:32:19回复
2025-05-10 23:26:17回复